Architecture

Components
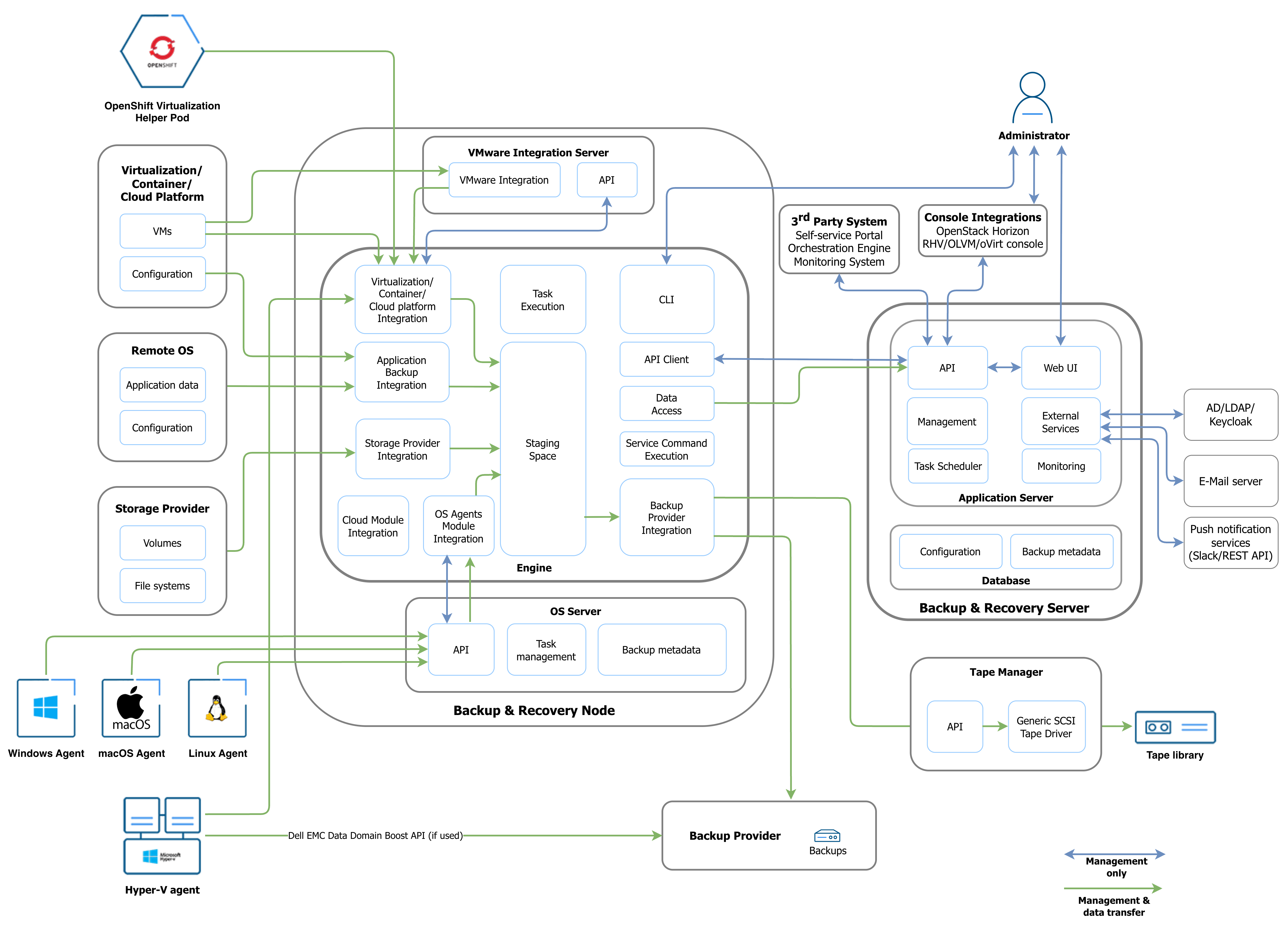
Storware Backup and Recovery is composed of several components.
Server
The Server is the central control component of the Storware Backup and Recovery solution, orchestrating all system operations and maintaining critical metadata. It provides a comprehensive framework for configuration management, monitoring, and system-wide coordination, ensuring seamless interaction between components.
The server can be installed on a physical machine or as a virtual machine.
Important deployment considerations:
Storware Backup and Recovery components (server, node) can be installed on the same host.
For HA deployments, please check High Availability section
Node
The Node is a critical component in Storware Backup and Recovery, designed to manage the efficient transfer and processing of data within the backup ecosystem. This component is responsible for executing core operations, including backup, restore, and mount tasks, ensuring optimal performance and reliability across diverse environments.
Important deployment considerations:
Storware Backup and Recovery components (server, node) can be installed on the same host.
Nodes require network connectivity to the server and backup destinations (depending on the setup - also to the Hyper-V Agent, OpenShift Helper Pod, or Tape Manager).
Nodes may be deployed as physical or virtual systems unless the selected backup strategy requires the node to be installed as a virtual machine (Proxy VM) on a Hypervisor Cluster (especially with the "disk attachment" export mode).
OS Server
The OS Server is a specialized component in Storware Backup and Recovery, designed to manage metadata for backup and restore operations. It plays a pivotal role in ensuring the consistency and traceability of data within the backup and recovery lifecycle. It is a part of the Node installation.
OS Agent
The OS agent is a component installed directly on the protected system. The agent is responsible for performing filesystem backup and restore operations. The agent supports: macOS, Windows, and Linux.
Hyper-V Agent
Dedicated agent (installed on each Hyper-V hypervisor, not inside VM) to allow data access, and data transfer either to the node or to the Data Domain (over Boost API).
OpenShift Helper Pod
A helper pod deployed during the backup process for each backup task to mount PVs and allow data transfer to the node. Automatically deployed from the central repository, but the image and pod parameters can also be overridden in the node properties file.
Tape Manager
Component to manage tape libraries and allow data transfers to/from the node.
Components deployment
Typical workflows
There are several typical workflows in Storware Backup & Recovery, and they result in a set of tasks.

Inventory Synchronization
Any source needs to be synchronized first - this task collects all information necessary for configuration and stores data in the database. It is executed periodically, but can always be executed on demand to refresh the source configuration or list of protected entities (i.e., VMs, Storage instances, etc.).
Backup
Export - a task that creates a backup or snapshot and exports data to the staging space
Store - a task that moves data to the backup destination
Staging Cleanup - a task that removes temporary artifacts from staging (if necessary)
Clean Old Snapshots - a task that removes unnecessary snapshots on the source platform
Clean Old Backups - a task that removes old backup files (according to their retention) for a particular protected entity (i.e., VM)
Restore to the node
Restore - a task that gets data from a backup provider and puts data in the staging space
Restore to a virtualization platform
Restore - a task that gets data from a backup provider and puts data in the staging space (if it is a full backup that is being restored residing on the file system backup provider - this task informs where files are waiting for the import task.
Import - a task that imports data to the virtualization platform and recreates the VM
File-level restore/iSCSI share/Instant Recovery (Mount)
Restore - a task that gets data from a backup provider and puts data in the staging space (if it is a full backup that is being restored residing on the file system backup provider - this task informs where files are waiting for the mounting task)
Mount - a task that mounts backup on the Storware Backup & Recovery Node and either allows the user to browse files or exposes backup over iSCSI, so that the remote iSCSI initiator can access it. It is also used for Instant Recovery to expose backup data to the hypervisor.
Snapshot
Snapshot - a task creates a local, persisted snapshot of a virtual machine in the hypervisor environment according to the policy assigned to the machine. Snapshot retention can be adjusted in the policy settings.
Snapshot Revert
Snapshot revert - a task that is executed when you want to revert a specific snapshot on the hypervisor. You can also select this snapshot using the web console
Delete backups
Delete - a task executed when you want to remove a protected entity from the list (i.e., VM). If any backups have been done, they will need to be removed from the backup destination.
Initialize (backup destination)
Initialize - this workflow initializes the backup destination - more precisely, stores simple metadata in the file system backup destinations so that the node can be sure that the mount point holds the data of the appropriate backup destination. It is invoked only once per backup destination.
Last updated